雨是昨天下午开始下的,据悉是南方新一轮的强降雨,整个城市都笼罩着一层潮湿的雾气。
恰在这个时候,手机疯狂作响,银行扣款的短信接连不断,有房贷催款单来了,信用卡账单也到了,花呗还款通知也出现了,每一条都在向我传达“你已经没有工作三个月之久了”这样的信息。
上个月我和同事聚餐,吃到一半桌兜里的充电宝忽然冒烟了。
那个使用了两年的旧充电宝,没和谁接触就自行鼓包,吓得我们急忙拿出去扔到绿化带砂子里,服务员提着灭火器冲过来,我们那手足无措的模样实在可怜。
因为刷手机,所以看到这两天的热搜,上海连续发生了两起充电宝自燃事件,对于与之相同的那种焦灼心态,我还是蛮理解的。
那种感觉,是你觉得它能帮你延续生命,可谁能想到它或许会炸了你,这和离职时查看公积金账户的情形极为相像,是这样的,没错。
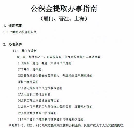
离职公积金能取吗
可以。然而,好多人都不清楚本地户口离职提取公积金,不管是本地户籍还是外地户籍 ,离职之后能不能提取 ,能提取多少 ,提取的时候需要些什么材料,这些情况全都是不一样的。
有个在我身边的外地朋友,离职在了第二个月,然后就拿到了钱,那模样特别爽快,这可把我羡慕得不行。
可当轮到我的时候,却于窗口遭到拒绝,缘由是我身份证上面的地址跟公积金缴存地处在同一个城市,属于本地户口。于是只好拖着零收入的日子,整整多了半年。
本地户口为啥要等半年
关键就在“封存”两个字。

在2026年的时候,全国好多地方的新设政策态势越发猛烈,举例来说,从4月开始,滁州增添了装修提取以及儿童居住空间改造提取这两项,要是家里存在6岁以下的儿童,那么能够一次性拿出5万来施行适幼改造。
另有郑州更为直接,在4月中旬推行了部分提取业务的“免证办”,通过刷脸即可办理,能够实现一柜通且零材料提交。然而,那是面向全国多个地方的,其中离职提取需等待半年这一规定,一直以来都被卡得极为严格。
通常情形下,在你离开之后,公司会为你办理账户封存,而后,若你是本地户口,必须封存达到6个月以上,才能够通过线上或者线下的方式去办理离职提取。倘若你没有缴存满半年,那么封存状态将会被系统自动阻拦在外。
哪种城市更宽松些,比如青岛、台州这样的,有的物业费以及维修金是能够提取的,然而离职退保的话,本地户口还得达到规定期限才行。
还有个隐藏条件
注意“没有未结清的住房公积金贷款”。
好多人倒在这上头,觉着离职便可提,怎料一查存有房贷,系统予以拒绝办理。你所需求的并非提取是归还贷款。
身旁有哥们在这方面倒霉透顶,最终被逼得毫无办法,去找家人借钱来周转,致使家庭关系变得紧张起来。
说实话,就算账户封存达到了6个月,要是你在外地还有公积金正常缴存的情况,那就更糟糕啦,基本上没办法提取,只能办理异地转移接续,也就是把原来账号里的钱转到新的城市去。
非本地户籍就快多了
本地户口和外地户口根本是两个待遇。

非本地户籍,只要离职达到6个月处于封存状况,并且确定不会在当地再次缴纳,携带身份证、解除劳动关系证明以及银行卡,几天就能到账。
现今,各地零材料悄然实现了升级,郑州乃至某些城市本地户口离职提取公积金,径直于系统上做了核验。你仅需露一下脸。
而且,在一些城市,对于本地户口而言,仍然在对户籍材料进行折腾,举例来说,像是江苏的几个地方,要求提供外市的户口本,并且,在多地的窗口办理相关事宜时,还需要核查社保断缴记录。
2026年,政策发生的变动极为频繁,我在前几周的时候,目击到某座城市将患病提取这一措施给取消掉了,致使人们内心产生了极度的恐慌与不安,另外存在海南这一地区,其规定本地户口的人员必须停止缴纳12个月之后才有资格进行提取,各个地方所设置的限制条件不尽相同,千万不要凭借以往的经验行事,否则将会徒劳无功白跑一趟。
到底需要带什么
最基本的三样:
1.本人身份证
2.解除劳动关系证明原件或PDF
3.银行卡(须一类账户)
诸多城市已然开展联网核查社保停缴状况,会自动越过某些繁杂流程,然而倘若缺少什么本地户口离职提取公积金,可别忘了预先备好所在城市公积金管理中心的联系电话,拨打过去问明白之后再去跑腿办理。
当前,手机公积金 APP 占据主流,政务平台办理亦成主流。我过往有位前同事,于晚上十一点多之时,刷动支付宝,竟然也瞬间实现了到账,速度极快犹如瞬间到达。

存在着特殊的情况,我这边有同学,已经刷了两次,然而最终仍然失败了,后来经过查找才发现,在后台所显示的内容里,其家里存在着一套具有残余价值的老旧破败的小房子,并且该房子没有将贷款结清,所以又被束缚住了。
一些小提醒
那种网上所谓“零条件秒提”的付费号千万别信,大多是骗子用来钓鱼的。在百度上,正规公积金中心的官网以及客服电话都有排名还有官方标识,自己去查才是最靠谱的。
当前舆情状况下,有可能在五一过后,还会颁布出一类利好,这类利好是关于使用公积金来支付物业费或者契税的,然而,对于离职提取公积金而言,存在着针对本土户口的限制,这一限制依旧是广大民众抱怨最为集中的一点。
打个比方,就在刚刚,我瞧见黄冈、济南、鸡西这几个城市,于今年4月的时候,都纷纷对自身的提取细则做了更新,它们之中,有的放宽了贷款的时长之规定,有的增添进而存在关于电梯实行更新相关的提取情况,然而,唯独针对离职提取且属于本地户口这种情况的严格时间限制,并没有做出较为大的变动与调整。
公积金的本质用途是用于“安居”,并非直接当作离职失业金供你使用,设置门槛以防止有人入职后便进行提现跑路,从逻辑方面能够理解,然而确实对拥有本地户口的人略显苛刻了一些。
别的办理途径方面,要注意好多城市都支持“跨省通办”,不想跑去办理的能够在线上进行申请,并随后逐步审核办理进程,这“随后逐步审核办理进程”最长二十一个工作日也就完成了也终于到期限了算结束了。
当前马上就要临近五一了,大暴雨的预警每天都会弹出窗口。如同昨天我于朋友圈所刷到的那般:“在离职已然过去第三个月的时候才看懂,公积金里那笔被封存起来的钱恰似当下正在下雨的夜晚亮着的那一盏灯,你或许在一时之间没办法照到它,但它实实在在地在那里等着你度过六个月的关卡。”。
等六个月,这确实是十分漫长的,然而却总归是要比你在什么都不去进行查询的情况下,就直接把账户永远地弄成“躺平”状态要强得多。
期望这篇文章对你有益。在每一天,每个人离职之际,都存在着无奈与焦灼,然而,至少那一笔被封存长达大半年时间的公积金,于熬过6个月这个时间节点之后,能够给予你一丝重新开启生活的底气。


